
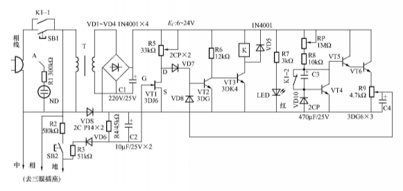
Ò»¿î´øÐ¹µç±£»£»£»¤µÄÑÓʱ²å×ùµç·
´øÐ¹µç±£»£»£»¤µÄÑÓʱdcµçÔ´²åðµç·ÈçÏÂͼËùʾ£©Ö÷ÒªÓÉйµç¼ì²âºÍ¿Éµ÷ʽ³¤ÑÓʱµç·×é³É£¬£¬£¬£¬£¬°´ÏÂSB1£¬£¬£¬£¬£¬ÎÞйµçÕ÷Ï󣬣¬£¬£¬£¬VT1´¦ÓÚÁãÆ«Ööø±¥ºÍµ¼Í¨£¬£¬£¬£¬£¬VT2×èÖ¹£¬£¬£¬£¬£¬VT3µ¼Í¨£¬£¬£¬£¬£¬¼ÌµçÆ÷KÎüºÏ£¬£¬£¬£¬£¬Æä¶¯ºÏ´¥µãK1-1±ÕºÏ²¢×ÔËø¶ø¹©µç£¬£¬£¬£¬£¬¶¯¶Ï´¥µãK1-2¶Ï¿ª£¬£¬£¬£¬£¬²¢Ê¹C3·ÅµçÍê±Ï£¬£¬£¬£¬£¬Ìá¸ßÑÓʱ¾«¶È¡£¡£
ÔÚdcµçÔ´²å×ùÑÓʱµç·ÖУ¬£¬£¬£¬£¬³äµçµçÈÝCxÊÇÓÉC3¡¢VDI0¡¢ VT4×é³ÉµÄµçÈÝÈÝÁ¿±¶ÔöÆ÷£¬£¬£¬£¬£¬¿ÉµÈЧ³ÉºÜ´óµÄµçÈÝ£»£»£»VT4½ÓÄɲî±ð¦ÂÖµµÄ¾§ÌåÈý¼«¹Ü£¬£¬£¬£¬£¬Ôò¿É×éÉú³¤ÑÓʱʱ¼ä¡£¡£µ÷ÀíR9¿É¸Ä±ädcµçÔ´²å×ùÑÓʱµç·µÄʱ¼ä³£Êý£¬£¬£¬£¬£¬Ò»Ñùƽ³£È¡RC³äµçÇúÏß½üÖ±Ïß¶Î[ (0.6~1.5) T]¾ù¿É£¬£¬£¬£¬£¬Ëæ×Åʱ¼äÍÆ½ø£¬£¬£¬£¬£¬VT2Öð²½µ¼Í¨£¬£¬£¬£¬£¬VT3×èÖ¹£¬£¬£¬£¬£¬¼ÌµçÆ÷KÊͷŶø¶Ïµç¡£¡£
µ±Ê¹ÓÃdcµçÔ´²å×ùµÄµçÆ÷ÓÐйµçÕ÷Ïóʱ£¬£¬£¬£¬£¬ÓÉR3¡¢R4¡¢VD5¡¢VD6µÈ×é³ÉµÄйµç¼ì²âµç·¡¢ÌṩVT1µÄ¼Ð¶Ïµçѹ£¬£¬£¬£¬£¬¿ÉÒÔʹUDµçλÉÏÉý£¬£¬£¬£¬£¬VT2±¥ºÍµ¼Í¨£¬£¬£¬£¬£¬VT2ºÜ¿ì×èÖ¹£¬£¬£¬£¬£¬¼ÌµçÆ÷ÊͷŶø¶Ïµç£¬£¬£¬£¬£¬µÖ´ïйµç±£»£»£»¤µÄÄ¿µÄ¡£¡£ºìÉ«·¢¹â¹ÜLED×÷¹©µçָʾ¡£¡£
dcµçÔ´²å×ùÔªÆ÷¼þÑ¡Ôñ£º±äѹÆ÷T¿Éƾ֤¼ÌµçÆ÷ÊÂÇéµçѹÀ´¾öÒ飻£»£»¼ÌµçÆ÷Ó¦Óе¥¶À¶¯ºÏ¼°¶¯¶Ï´¥µã£»£»£»ÓõçÆ÷µÄ¹¦ÂÊÓÉ´¥µãÔÊÐíͨ¹ýµÄµçÁ÷¾öÒé¡£¡£C3Ó¦Ö»¹ÜÑ¡ÓÃйµçµçÁ÷СµÄµçÈÝ¡£¡£VT1Ñ¡Óñ¥ºÍйµçµçÁ÷IΪ1~3mA£¬£¬£¬£¬£¬¼Ð¶ÏµçѹµÄ½áÐͳ¡Ð§Ó¦¹Ü£¬£¬£¬£¬£¬½ÓÄÉÈý¿×dcµçÔ´²å×ù¹©µç¡£¡£
